⌛ ------- Alle BMW Cabrios & Roadster : ERSETZT die Dachrelais alle 5 Jahre durch NEUE ☕

Hallo Robbi, Danke für Deine hilfreichen Informationen .
Wäre denn im falle eines falles bei Überhitzung der Pumpe durch das entfernen der Relais erstmal die Gefahr gebannt das die Pumpe nicht ganz den Geist aufgibt
 
Hallo Robbi, Danke für Deine hilfreichen Informationen .
Wäre denn im falle eines falles bei Überhitzung der Pumpe durch das entfernen der Relais erstmal die Gefahr gebannt das die Pumpe nicht ganz den Geist aufgibt
Geht einfacher:
den großen 4-poligen Stecker direkt an der Pumpe ziehen, an dem ich den Warnsummer montiert habe (siehe Link-Sammlung in meiner Signatur)
 
[...]Wäre denn im Falle eines Falles bei Überhitzung der Pumpe durch das entfernen der Relais erstmal die Gefahr gebannt das die Pumpe nicht ganz den Geist aufgibt
Sollte die Pumpe wirklich den Dauerbetrieb starten, kann ich mir gut vorstellen, daß sie innerhalb von 1 Stunde heiß gelaufen ist und die "Kernschmelze" beginnt.

In dieser Zeit müßte der Stecker geöffnet werden bzw. die Relais getauscht werden.
Wohl dem, der dieses so wie @L-X mitbekommt und(!) dann auch rechtzeitig reagiert.
 
Zuletzt bearbeitet:
:3drummerz:3drummerz:3drummerz Tadaaaa :3drummerz:3drummerz:3drummerz

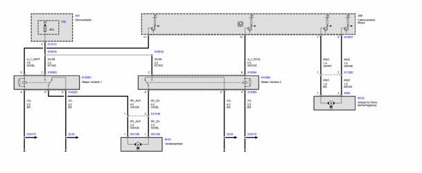
Weil mir heute Morgen ein Z4 E85 entgegen kam, habe ich soeben in deren Dach-Spezifikation und Schaltpläne geschaut.
Exakt die gleiche Schaltung zur Pumpensteuerung wie bei unseren Z4 E89. Irgendwie logisch, oder? &:

Schaltung:
https://www.newtis.info/tisv2/a/de/...ions/soft-top-control/soft-top-drives/q8p1NJU
upload_2018-8-9_10-18-15.png

Funktion:
https://www.newtis.info/tisv2/a/de/...ions/soft-top-control/soft-top-drives/XLINj66

Auch hier bewirken die beiden rosa Relais die Umkehrung der Drehrichtung der Pumpe. In obiger Zeichnung sind beide Relais stromlos, beide Kontakte verbinden die Pumpe mit Masse und sie dreht sich nicht.
Durch das Steuergerät wird durch das Einschalten eines Relais die Verbindung von der Pumpe direkt zu Plus und Minus der Batterie hergestellt, sie läuft los. Zur Umkehrung der Drehrichtung muß das Steuergerät das jeweils andere Relais einschalten und das Erste ausschalten.

Bleibt nun so ein geschlossener Kontakt aufgrund von Altersschwäche (Abbrand durch Funkenschlag) kleben (d.h. Kontakt bleibt geschlossen obwohl das Relais stromlos ist), bekommt die Pumpe weiterhin unkontrolliert Strom direkt von der Batterie.

Gleiches Verhalten und gleiche Designschwäche. Der E89 hat diesen Gendefekt von seinem Vater geerbt. :confused:

@pixelrichter & Co:
Auch für die alten Z4 würde ich einen regelmäßigen Relaiswechsel empfehlen.


Aufgrund von unterschiedlichen elektrischen Leistungen der Hydraulikpumpen der einzelnen Baureihen (hier max. 40A, beim E89 max. 50A,...) verschleißen die Relaiskontakte auch unterschiedlich schnell.
 
Die Relais kosten hier vor Ort bei BMW 13,15 € = 15,65 € incl. MwSt.
Habe ich gerade bestellt und kann sie morgen abholen.
Versand über Leebmann wird sich also kaum rechnen, es sei denn man hat eine ganze Flotte zu versorgen, so wie Harald @pixelrichter ;)
 
@pixelrichter & Co:
Auch für die alten Z4 würde ich einen regelmäßigen Relaiswechsel empfehlen.
Der E85 hat den Vorteil, dass die Pumpe direkt links hinterm Fahrer eingebaut ist.
Würde der Motor, also auch die Hydraulikeinheit hier unkontrolliert weiterlaufen, würde man das mit Sicherheit hören.
Hier ist somit der Warnton schon eingebaut. :t
 
Versand über Leebmann wird sich also kaum rechnen, es sei denn man hat eine ganze Flotte zu versorgen, so wie Harald @pixelrichter ;)
War bisher noch nie nötig.
Auch wenn wir bei der Fehlersuche schon mehrmals die Relais gegen neue tauschen war der Fehler nicht weg.
Somit war beim E85 ein Relaiswechsel noch nie nötig.
Ich würde hier also nur Geld verbrennen wenn ich mir hier welche auf Lager lege
 
Scheint aber doch anders gelagert gewesen zu sein: Relais spinnt, verursacht aber Kontaktprobleme. Das kann natürlich auch passieren.

Weitere, aber unkritischere Relais-Fehler hatte ich in anderen Beiträgen aufgezeigt:

Ein Relais kann natürlich auch weitere Fehlerbilder haben:
  • Kontakte leiten nicht mehr durch Verrußung aufgrund des Abbrandes
  • Kontakte leiten nicht mehr, weil sie durch Abbrand zu dünn geworden sind
  • Die Relaisspule kann durchaus auch mal durchbrennen, dann ziehen die Kontakte nicht mehr an
Diese Störungen sind "normal" und führen "nur" zu eine Fehlfunktion des Daches wie in diesem Falle.

Kritisch ist das Verkleben der Kontakte wie bei @L-X, dann rennt die Pumpe dauernd. Das war bei hier aber nicht so, insofern Glück gehabt und ein Tausch der Relais hat ausgereicht.
 
Zuletzt bearbeitet:
Der Verschleiß der Relais ist aus meiner Sicht linear zur Anzahl der Dachzyklen.
Robbi, hast du dir mal Gedanken dazu gemacht, den entstehenden Kontaktabbrand durch eine Schutzschaltung zu eliminieren (verringern)?
http://relaisaktuell.de/technik/ccc_08_0.htm
https://www.zettlerelectronics.com/pdfs/relais/Anwendungshinweise.pdf
Wahrscheinlich lohnt sich der Aufwand aber bei dem relativ geringen Preis für die Relais nicht.
Wenn man etwas sucht findet man sicher auf dem freien Elektronik-Markt auch noch günstigere baugleiche, oder sogar vom (Kontakt-)Material her qualitativ bessere Relais.
 
Robbi, hast du dir mal Gedanken dazu gemacht, den entstehenden Kontaktabbrand durch eine Schutzschaltung zu eliminieren (verringern)?
Wahrscheinlich lohnt sich der Aufwand aber bei dem relativ geringen Preis für die Relais nicht.
Wenn man etwas sucht findet man sicher auf dem freien Elektronik-Markt auch noch günstigere baugleiche, oder sogar vom (Kontakt-)Material her qualitativ bessere Relais.
  • Nein, habe ich nicht. Da fehlt mir die Erfahrung. :confused:
  • Vermutlich würde die "Schutzschaltung" wirklich teurer ausfallen als die derzeitigen Tauschkosten.
  • Auf dem freien Markt gibt es günstigere Wechsel-Relais, aber denen fehlen dann am Gehäuse die beiden Verriegelungshaken. Da müßte man also das rosa Gehäuse auf ein baugleiches Fremd-Relais steckern. Aber so etwas kann ich hier nicht öffentlich empfehlen. :D


Update:
Klasse Links hast Du nachgereicht! Den Ersten werde ich gleich mal hier im Beitrag #1 verlinken.
Das sollte sich auch der ein oder andere hier im Forum durchlesen...

@wvbx
Hast Du eigentlich meinen Hinweis an Dich bzgl. Rückleuchten-Kleber gelesen?
http://www.zroadster.com/forum/index.php?threads/dynamische-blinker.115396/page-13#post-2756589
 
Zuletzt bearbeitet:
Kaum sind die Relais bestellt, bleibt mein Dach stehen und verriegelt hinten nicht mehr.:cautious: :mad: Es bewegt sich nichts mehr. Auf geht's auch nicht mehr.
Die Fenster gehen nicht zu und der Kofferraum bleibt verschlossen. Gut, dass ich eine Garage habe.... Klingt aber eher nicht nach den Relais, oder?
 
Kaum sind die Relais bestellt, bleibt mein Dach stehen und verriegelt hinten nicht mehr.:cautious: :mad: Es bewegt sich nichts mehr. Auf geht's auch nicht mehr.
Die Fenster gehen nicht zu und der Kofferraum bleibt verschlossen. Gut, dass ich eine Garage habe.... Klingt aber eher nicht nach den Relais, oder?
:mad:
Hört sich nach Kabelbruch an. Im seitlichen Teil Gestänge Heckscheibe
 
Das Relais wird auch noch für andere Funktionen verwendet.

Wenn ich die Teilenummer
12631742690
eingebe, kommen folgende Fahrzeug


Passende Fahrzeuge
  • 1er E81 3-Türer
  • 1er E87 5-Türer
  • 1er E87 LCI 5-Türer
  • 1er E88 Cabrio
  • 1er E82 Coupe
  • 2er F23 Cabrio
  • Z3 E36 Coupe - Roadster
  • 3er E46 Cabrio - Compact - Coupe - Limousine - Touring
  • 3er E90 Limousine
  • 3er E90 LCI Limousine
  • 3er E91 Touring
  • 3er E91 LCI Touring
  • 3er E92 LCI Coupe
  • 3er E92 LCI Coupe
  • 3er E93 Cabrio
  • 3er E93 LCI Cabrio
  • 4er F33 Cabrio
  • M4 F83 Cabrio
  • M4 F83 LCI Cabrio
  • 5er E39 Limousine - Touring
  • 5er E60 Limousine
  • 5er E60 LCI Limousine
  • 5er E61 Touring
  • 5er E61 LCI Touring
  • 6er E63 Coupe
  • 6er E63 LCI Coupe
  • 6er E64 Coupe
  • 6er E64 LCI Coupe
  • 6er F12 Cabrio
  • 6er F12 LCI Cabrio
  • 7er E38 Limousine
  • 7er E65 Limousine
  • 7er E66 Limousine
  • E67
  • 7er F01 Limousine
  • 7er F01 LCI Limousine
  • 7er F02 Limousine
  • 7er F02 LCI Limousine
  • 7er F03 Limousine
  • 7er F03 LCI Limousine
  • X1 E84 SAV
  • X3 E83 SAV
  • X3 E83 LCI SAV
  • X5 E53 SAV
  • Z3
  • Z4 E85 Roadster
  • Z4 E86 Coupe
  • Z4 E89 Roadster
  • Z8 E52 Roadster
  • MINI R55 Clubman
  • RR1
  • RR1N
  • RR2
  • RR2N
  • RR3
  • RR3N
  • RR4
  • RR5
  • RR6
 
Das Relais wird auch noch für andere Funktionen verwendet.
Wenn ich die Teilenummer
12631742690
Yep, aber in den Fahrzeugen werden keine Hydraulikpumpen bzw. keine hohen Ströme geschaltet. Kritisch bei den Cabrios ist die Art der Verschaltung, nicht das Relais als solches.
 
Kaum sind die Relais bestellt, bleibt mein Dach stehen und verriegelt hinten nicht mehr.:cautious: :mad: Es bewegt sich nichts mehr. Auf geht's auch nicht mehr.
Die Fenster gehen nicht zu und der Kofferraum bleibt verschlossen. Gut, dass ich eine Garage habe.... Klingt aber eher nicht nach den Relais, oder?
Setzt dich mal mit @RobbiZ4 in Verbindung. Ihr kommt ja fast aus der gleichen Ecke
 
Setzt dich mal mit @RobbiZ4 in Verbindung. Ihr kommt ja fast aus der gleichen Ecke
Meinst Du, mein größter Kritiker ;) braucht so ein EKG?
index.php


http://www.zroadster.com/forum/index.php?threads/dach-schliesst-nicht-mehr-vollständig.132332/page-4#post-2743380
 
Zuletzt bearbeitet:
@RobbiZ4
Ich hätte noch eine (blöde) Frage zu dem Thema Akustischer Blink-Summer. Elektronik war noch nie so meine Stärke :rolleyes:
Kann ich diesen Summer nach dem Einbau evtl. auch wieder "rückstandlos" entfernen? Die beiden dickeren Kabel der Pumpe sind doch dann "zerstört" und müssen wieder "geflickt" werden, oder?

Grüße
 
Zurück
Oben Unten